供應鏈管理
Supply chain management
供應鏈永續管理
台灣在全球高爾夫球具供應鏈中具有舉足輕重的地位,全球超過八成以上的高爾夫球具來自台灣製造,復盛應用正是其中的關鍵力量。
我們的生產據點遍布台灣、中國與越南,長期承接國際品牌的 OEM/ODM 訂單,與上游鋼鐵、金屬、碳纖維原料供應商,以及下游的世界級運動品牌緊密合作,形成完整的產業鏈。
我們的生產據點遍布台灣、中國與越南,長期承接國際品牌的 OEM/ODM 訂單,與上游鋼鐵、金屬、碳纖維原料供應商,以及下游的世界級運動品牌緊密合作,形成完整的產業鏈。
永續供應鏈管理政策
復盛應用深知供應鏈不僅是製造的延伸,更是企業責任的重要展現。因此我們制定《永續供應鏈管理政策》,要求所有合作夥伴共同承諾:
尊重人權,保障
健康與安全
落實環境保護,拒絕
衝突礦產
恪守誠信,遵循
道德規範
透過這些原則,我們攜手供應商共建創新、透明、互信共榮的供應鏈,成為客戶最值得依賴的專業團隊。

永續供應鏈管理流程
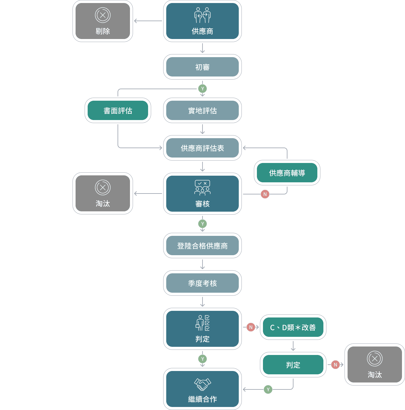
為確保供應鏈的穩健與永續,我們以四大流程建立系統化管理,從源頭把關到持續優化:


第一階段
供應商評選
候選供應商需提交《廠商及客戶異動申請表》,並經由技術與品保團隊實地評估。品質、交期、價格、服務(含環安)及研發能力為主要評鑑依據。
第二階段
供應商評選
由品保、技術、採購與 EHS(環境、健康、安全)團隊共同評鑑。合格者經專案主管核准後,列入合格供應商名冊。



第三階段
合格供應商核准及登錄
經簽核通過後,供應商需簽署《採購合約》與《廉潔自律承諾書》,並正式登錄《合格廠商資料表》。資料表中將明確記錄供應商合格狀態及核准範圍。

第四階段
供應鏈定期評鑑
每季度依【供應商考核標準】進行評鑑,檢視供應商品質、交期、服務、研發能力及環安表現;未納入季度考核者,則需接受年度考核,以確保整體供應鏈持續進化。


